SureSite Transmitters: Wiring Guide
Disclaimer: Please note, all information on this page referring to EP, XP, explosion Proof, Factory Mutual, or FM approval are for reference purposes only. Explosion proof products and part numbers for these models are obsolete and no longer available to purchase from Gems.
This guide covers the wire connections diagram for SureSite standard transmitter, high temperature transmitter, explosion proof transmitter, J-box enclosure signal conditioner, and panel mount-signal conditioner (plug-in base) for alloy, plastic, and mini SureSite versions.
Electrical Termination Method | Output Signal | Input Voltage | Suresite Low Temperature P/Ns | Suresite High Temperature P/Ns |
|---|---|---|---|---|
Junction Box | 0-5 VDC | 8-24 VDC | 86156 | 52536 |
Junction Box | 0-12 VDC | 15-30 VDC | 85997 | 52537 |
Junction Box | 4-20 mA | 10-40 VDC | 86158 | 152800 |
Panel Mount with Plug-In Base | 4-20 mA | 10-40 VDC | 112300 | 112300 |
*Note: wiring schematics for low and high temperatures are the same.
Transmitters
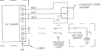
SureSite transmitters provide a resistance value, and they are paired with signal conditioners to convert that into linear voltage (VDC) or current (mA) output. Internal transmitter diagram example show here:
Signal Conditioners
Junction Box Type
0-5 VDC Output Signal
Part Number: 86156, 52536
0-12 VDC Output Signal
Part Numbers 85997, 52537
4-20 mA Output Signal
Part Numbers 86158, 152800
Panel Mount Type
4-20 mA Output Signal
Part Number 112300
SureSite Signal Conditioners can be powered using a Gems provided power supply.
Examples of Power Supplies
Power Supply Module
Input Power | Part Number |
|---|---|
115 VAC, 60 Hz | 52560 |
230 VAC, 60 Hz | 52570 |
Operates on 115 VAC or 230 VAC inputs to supply a regulated 24 VDC to the signal-conditioned transmitter where external VDC is not available. Maximum load: 70 mA
115 VAC to 24 VDC Power Supply
Part Number 52560
230 VAC to 24 VDC Power Supply
Part Number 52570
